近期有同学私信老师,说大学期间打算考金融专硕和cfa证书,想要知道这两者之间会不会有冲突。今天,咱们就来好好聊聊这一话题。

大一大二的同学们,如果你以后想考金融专硕,有没有想过最让人头大的到底是什么?
可能很多人会想到这个画面:
“到了大三,别人都在冲刺了,你却要一边狂刷数学题,一边背431那厚到能防身的金融学教材,还得抽空啃英语阅读……”
时间紧、任务重,每天都像在赶DDL,压力真的不小。
但你看那些早早开始准备CFA的同学,这时候反而显得淡定了不少。他们并不是凭空轻松,而是因为CFA的知识与431金融学综合考点大量重合,提前学习,其实就是在给考研专业课打地基。
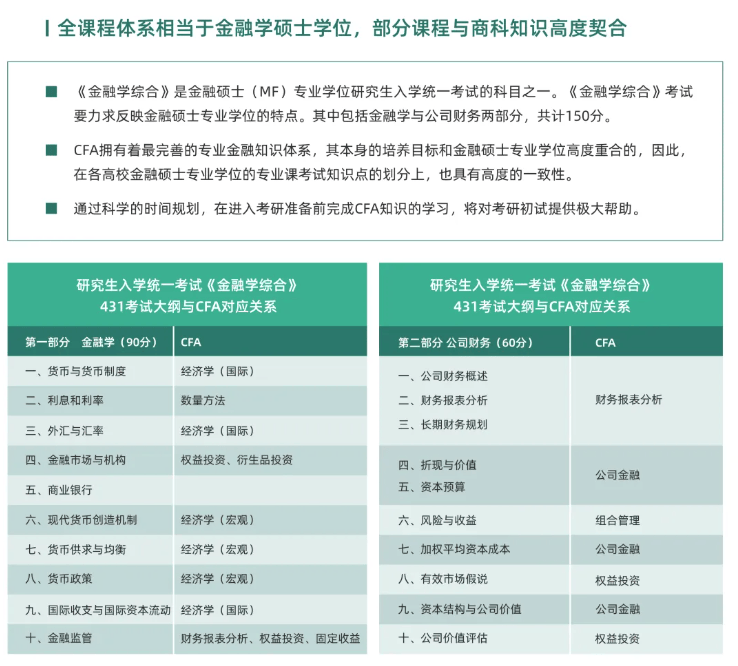
从专业课内容上看,CFA一级和二级的内容覆盖了431考纲中绝大多数核心知识点,重合度高达70%以上。
举个例子:
像“货币政策工具”这种431每年必考的题,在CFA经济学部分就有系统且深入的讲解;
计算题常考的“资本预算”、“折现现金流分析”和“资本结构”,也是CFA公司金融模块的重点,有大量实战例题训练;
还有很多人头疼的“期权价值影响因素”,不仅在考研简答题里高频出现,在CFA衍生产品科目中也是重点模块。

除此之外,CFA的分析框架和答题逻辑,你也完全可以迁移到考研应试中,提升答题的专业性和准确度。
我之前有一位学员小杨,在大二结束后的暑假考过了CFA一级,后面参加保研面试时就被问到“期权价值的影响因素”。正因为学过CFA,她不仅答得条理清晰,还融入了更多实际案例,最终顺利拿到了心仪的结果。

所以,提前学CFA,不只是多一张证书,更是为考研/保研增加实实在在的竞争力。
现在开始学CFA,就相当于把考研专业课里最难、最耗时的部分提前两年消化掉了。等到大三大家都在熬夜背431的时候,你早就对这些内容烂熟于心,可以把更多时间分配给数学和英语。
另外别忘了,现在各高校431考试越来越喜欢出一些超纲题,比如“另类投资估值”这类相对冷门的考点,很多人一看就懵。但学过CFA的同学却往往见怪不怪,因为这些内容CFA里早就系统讲过了。
考cfa对考研/保研有什么用
CFA对保研er有什么用?
助力获取本校保研资格
绩点提升:CFA涵盖前沿金融知识,能加深对专业课的理解,从而提高绩点。
英语水平:CFA全英考试,备考可提升金融专业英语水平,助力英语成绩和科研需求。
综测加分:CFA注重实操和案例学习,能助力商赛获奖和实习机会,提升综合能力,提高综测排名。
助力取得目标院校offer
保研申请时:CFA证书含金量高,能证明你的金融知识水平和学习能力,为简历增色,提高夏令营、预推免、九推申请的通过率。
保研复试时:CFA学习提升综合素养,能帮你在复试的面试环节中脱颖而出,锁定录取。
CFA对考研er有什么用?
CFA在考研初试
CFA一级涵盖经济学、金融学等十个科目,内容全面且紧跟行业动态,能强化金融专业课知识。同时,CFA全英文教材与考研英语高度契合,有效提升英语能力,节省备考时间。
CFA在考研复试
考研复试中,考过CFA一级、二级的考生相对较少,这一独特优势能够让他们在众多竞争者中脱颖而出。且CFA考生本身的专业能力和实践能力都拥有优势,也更容易在复试面试环节获得优势。