2020年中级会计职称考试正式落下帷幕,这场牵动面都十分广泛,且备受瞩目!2020年中级考试结束,有人欢喜,有人愁!但是还有一批人既不喜也不愁,那就是缺考的中级考生!根据各地区公布的官方数据,今年中级会计考试缺考率不低:一年不去参加考试一时爽,一直不去参加考试可就爽不起来了,好多弃考考生因为没有中级职称证书可是吃了不少亏。小雯在上一家公司已经工作三年了,经验也累积了不少,但薪酬却无法再提升,于是,今年小雯换了一家新的公司,工资比之前提高了20%,小雯本来挺开心。但是到了新公司之后发现,公司有一个奖励政策,有中级会计职称的财务人员可以每个月多领500元奖金,因为自己没有中级证书一下子就损失了两年的奖金,12000元钱,真是亏大了。大兵工作能力很强,在现在的单位已经担任会计主管工作,年后,他的朋友联系他说自己所在的公司因职位空缺,要招聘一位财务经理,他有内部推荐的名额,推荐成功的机会很大,所以想到了大兵。大兵看了开头就懵了,第一条就是要求具备中级会计以上职称证书,但是他因为工作忙报名之后一直没能参加考试。自己能力其实没得说,这么难得的机会就因为一个证书失之交臂,大头真是悔不当初。双双本科毕业后进入了一家待遇不错的国企,公司规模大,财务部门岗位划分很细,弊端就是从出纳会计到核算会计一做就是7年,看起来也没有什么升职的机会。前几个月,公司内部突然进行调动,总账会计有空缺,是公司几年一遇的机会,然而硬性指标是需要取得中级会计职称,双双无缘参加,不知道核算会计岗位还要再做几年。职场上,机会看起来总是来得很突然,但其实它也已经给你足够的时间准备,准备充分的人就能领到入场券,没有准备的人只能黯然离开。
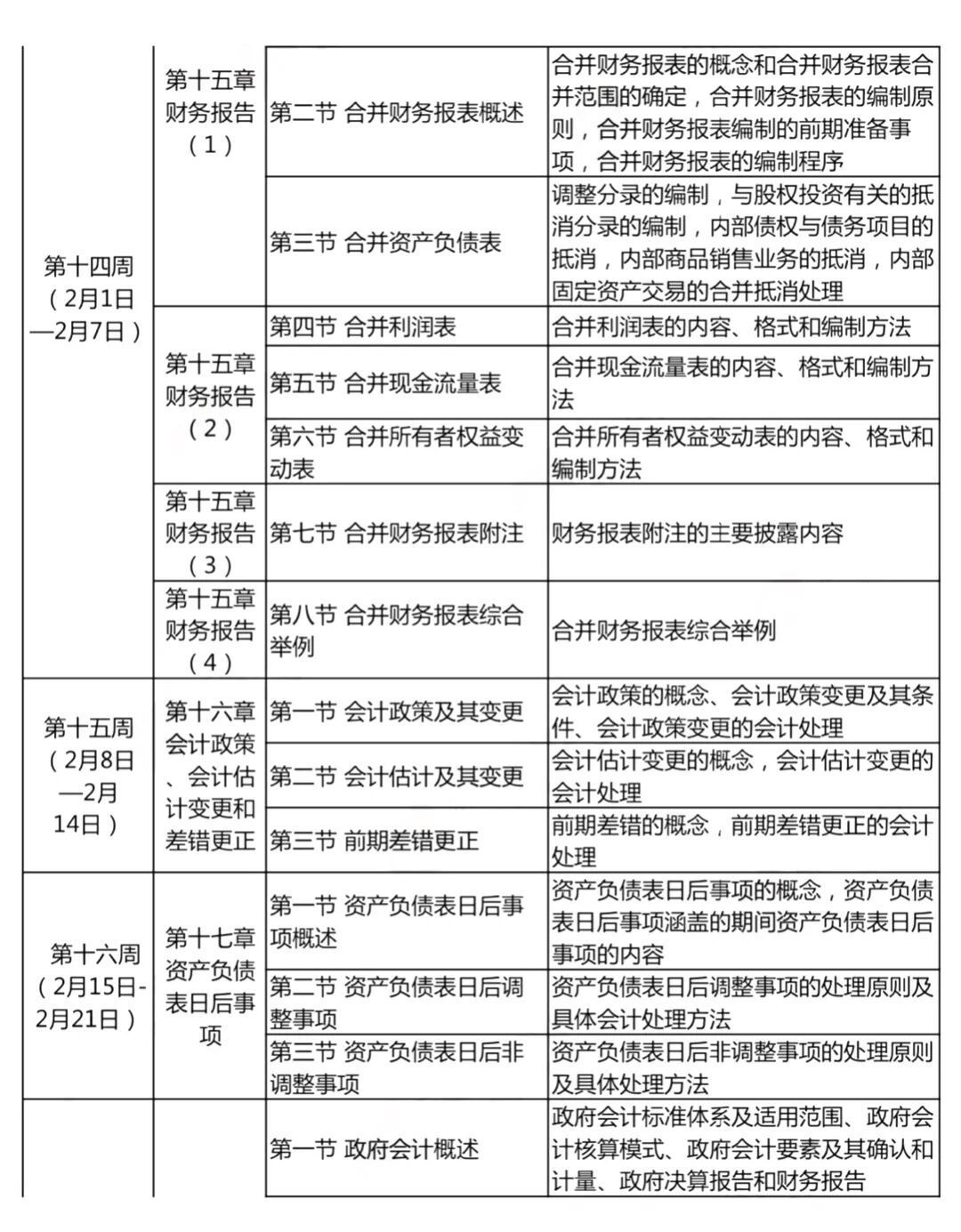
如果你想获取2021年中级三科学习计划表,长按下方二维码,回复关键词“2021”即可获取!
长按下方二维码,回复: 2021
获取中级学习计划表

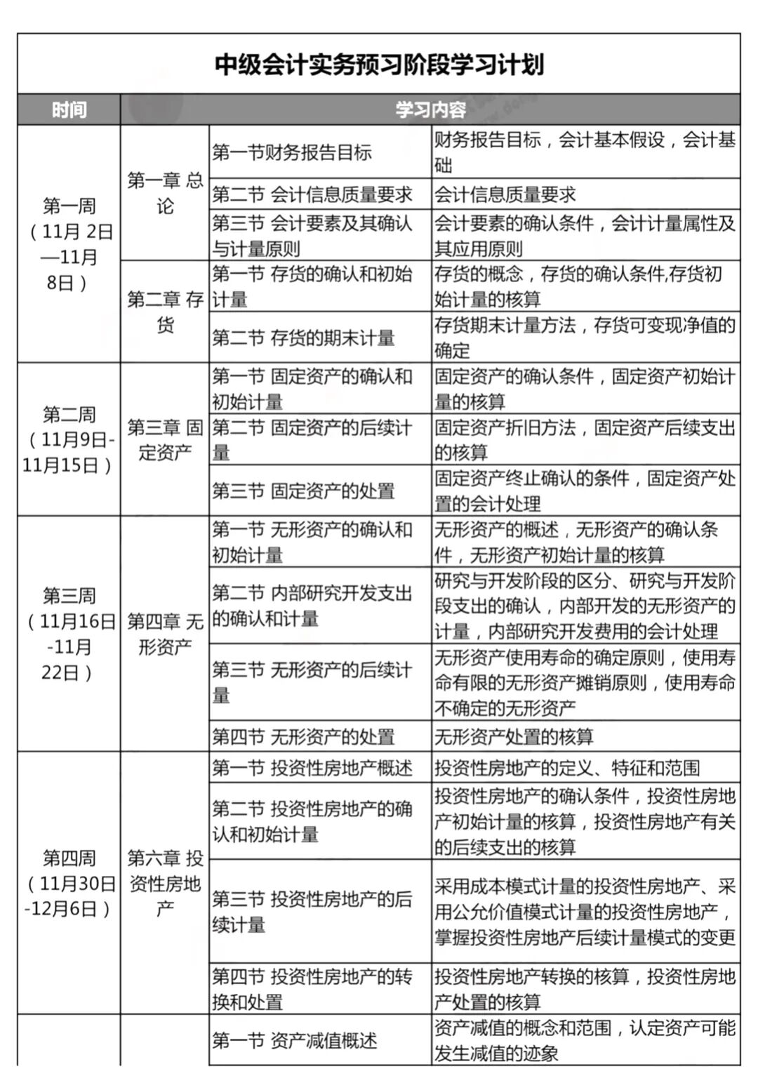
时间紧、任务重的强化阶段,除了细分目标外,也要结合自身情况制定可执行的复习计划,并为计划执行创造更优越的自身情况。鉴于中级考生普遍的在职情况,建议考生将任务分解成以周为单位的学习进度表。一来方便应对可能的意外情况,如临时加班、突发任务等;二来便于及时调整,保证当周任务当周完成。在详细的复习计划之外,考生还需保证强有效的执行力。首先自然是调整至夏季备考作息。建议考生调整至早睡早起的模式,以利用清晨的凉爽时间高效背诵,也可以更好地保证夜间作息。另外当然要调整心态。考生需辩证地看到过程与结果之间的关系:不因任务烦躁,不因进度焦虑,不因困难松懈,来为强化阶段创造平和且专注的备考状态。拆解目标、细分任务、制定计划、保证执行,你也将是九月考场上的最终赢家。
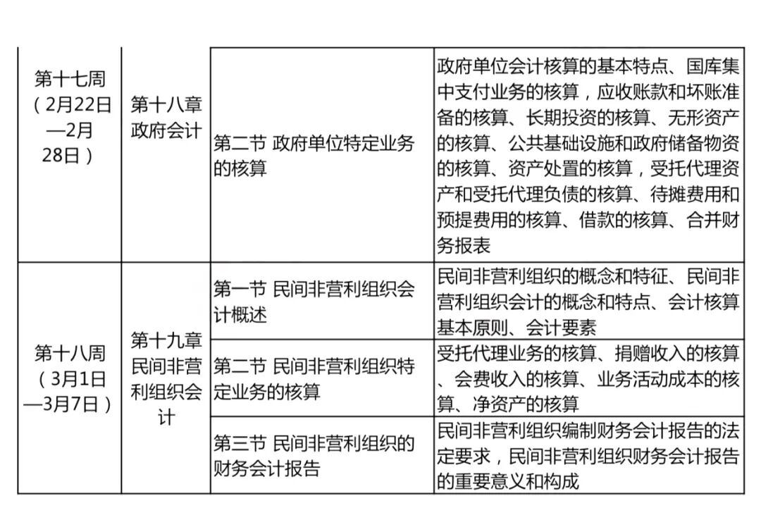
如果你想获取2021年中级三科学习计划表,长按下方二维码,回复关键词“2021”即可获取!
长按下方二维码,回复: 2021
获取中级学习计划表
