01
会计从业人员恭喜了!
位列短缺职业第52名,薪酬排行前5!
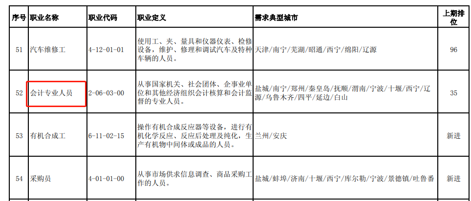
近日,中国就业培训技术指导中心发布102个定点监测城市公共就业服务机构人力资源市场《2020年第三季度全国招聘求职100个短缺职业排行》。财会从业人员位列短缺职业第52名!薪酬排行前5名!
根据本次100个短缺职业排行数据,以下城市对于会计专业人员需求较为典型,其中,徐州、深圳、青岛这3个城市在会计专业人员方面的缺口巨大!


虽然相比去年,今年的紧缺性,有一定的缓解了(去年第三季度的排名29名)

但是,可见未来,财会行业的市场依旧广阔,除了大量的岗位稀缺,就业市场广大,财会人的工资薪酬也在各行业前列!
1、2020年各行业平均薪资排行榜,财会行业排名第5,平均薪酬高达10097元
据智联招聘统计分析的2020年各行业平均薪酬排行榜,财会等提供专业服务的岗位,在51个行业中排名第5,平均薪酬是10097元。

2、财会行业中的税务、财务、审计岗位成为职场香饽饽,位列求职人数最多的10大职业之一,排名第1

求职人数多,正说明岗位需求大。无论是刚刚步入会计行业的小白,还是沉浮多年的财务大咖,都应好好把握机会,准备雄起了!
02
20年起
税务师证书正式成为升职标准!
随着税政频变,企业对于财会行业的税务专业人才需求迅速水涨船高。税务师作为涉税行业唯一的证书,成了企业招聘税务人才、升职加薪的必需,因此是税务师也成了财会人晋升的不二选择。在当前税制大变革的时代,财税人士越发严峻的职业挑战和生存现状,也伴随着新的机遇。据统计,在企业财务管理工作中,涉税管理业务占50%以上,涉税风险直接影响到企业的生存发展。如何减少企业的财税风险,帮助纳税人塑造健康、合理、安全、有价值的财税内环境,是促进企业可持续发展的首要任务,也是企业财税管理的重中之重。近年来,在我国财税分离的大环境下,具备税收筹划、税务稽查、税务会计等方面综合业务能力的会计人员,非常受企业欢迎,年收入也比身处基础财务岗位的会计人更为可观,既“懂财”又“懂税”的复合型会计,正在成为稀缺人才,深受企业主们的欢迎。税务师证书是对个人专业及实务能力的一种认可,如果大家能够顺利通过税务师考试,不光以后有机会晋升,还会带动薪水的上涨,毕竟地位不同,你所享受的待遇也是不一样的。据调查,许多涉税管理岗位都会明确要求持有税务师职业资格证书,企业内部激励政策也会明文规定考取这个证书会有哪些薪资待遇的提升。由此可见,拥有这个证书的重要性,它会大大提升我们升职加薪的机会。当同等岗位竞争的时候,相信除了能力以外拥有这个证书也更容易让大家脱颖而出。那么,税务师的平均薪资大概有多少呢?我们以上海和北京两大城市为例来看一下:依图所见,上海税务师(注册税务师)的普遍薪资都能达到1万以上,薪资低于1万以下的很少,往往为实习、助理岗位。
北京的情况跟上海基本相仿,一般都可以拿到1万以上薪资,经理级别以上,基本都在2万左右,特别优秀的最高能拿到8万月薪!
学姐也仔细研究了招聘要求,通常持有CPA和税务师证书的优先录取。
大家看完以上招聘信息,不难发现,一线城市税务师的薪资大部分达到了1-2万的月薪,且企业类型以税务师事务所、会计事务所为主,也有一些大型的科技公司、集团控股公司,可以说,企业越大,对于税务师的需求与要求也就越高,足够优秀的,年薪更能接近百万!所以,计划备考税务师的小伙伴,加油吧!只要愿意深耕涉税领域,定能早日实现个人财务自由。