2021年CPA考试正在或者将要备考《会计》科目的考生,有救了!今天这篇推文,如果对你没有用,如果不干货,你来高顿找注会菌!
2021年CPA考试正在或者将要备考《会计》科目的考生,有救了!今天这篇推文,如果对你没有用,如果不干货,你来高顿找注会菌!
2021年CPA《会计》有救了!
“会计难,难于上青天!”“会计过了,CPA到手一半!”在CPA考试界,不管是要考的、在考的、已经考过的,恐怕提起《会计》这个科目都是头大秃头!作为CPA老大哥,《会计》科目是样样都占了第一:
通过率最低:从2015~2018年,《会计》每年的通过率都是最低的!平均通过率是唯一一个不足20%的科目,仅仅有18.12%!
考试题量最大:其他科目一般每年的题量600不到,老大哥《会计》年年都是直接来了个700+的题量!
复习时长最长:根据统计,CPA六科共1800小时的复习时间中,《会计》科目就需要整整400小时,真的是一个《会计》科目的复习时间,差不多可以拿去复习其他两个科目了!
对于这样通过率又低、考试题量还大、复习时长又长的科目,我们应该怎么办?没办法!只有一心复习备考!只有对它花上更多时间!
而且,每年《会计》科目的变动都不大,考生完全可以用旧教材当新教材使用,提前就开始备考,在这个2月春节之前,当别人还在等着教材和考试大纲的时候,想着过年放假的似乎,你的提前学习已经抢占了先机!
《2021年CPA<会计>学习计划建议书》
从春节前到考试前的安排全在这了!
为此,今天的主角来了!注会菌根据2020年&2021年这两年的CPA考试情况,结合历年CPA学霸的成功备考经验,给你编制了最新最全的《2021年CPA<会计>学习计划建议书》,也称之为《2021年CPA<会计>四轮复习计划》!
先用一张思维导图,给大家看下这份让你《会计》科目有救的计划书整体结构安排:
可以非常清晰的看到,注会菌根据2021年CPA考试调整到8月份的时间节奏,把今年的《会计》科目全年备考划分成了两大轮上下共四小轮的节奏!时间线横跨了春节前的现在到七月中旬考试前!每个月又有学习知识点安排等等!
就问你,这样的计划表,这样的全年规划赞不赞!当然赞!而且注会菌还给你制作了高清可打印的PDF版本,一共16页,让你2021年备考《会计》全年无忧、稳如泰山!如果你需要高清打印版的,长按下方二维码,回复关键词[建议]即可直接领取这份最新最全出炉的《2021年CPA<会计>学习计划建议书》!
分享次数有限,仅前500名考生
赶紧扫码回复[建议]领取
CPA学习计划建议书(会计)全文
接下来,把注会菌和高顿老师们精心编制的这份《2021年CPA学习计划建议书(会计)》全文详细也给大家在文章一一附上!强烈建议大家转发收藏本文实时查看!
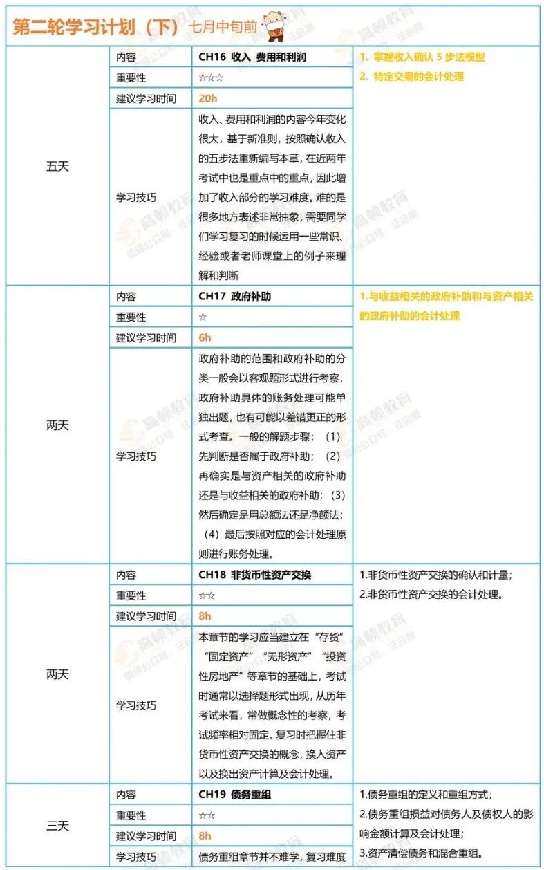
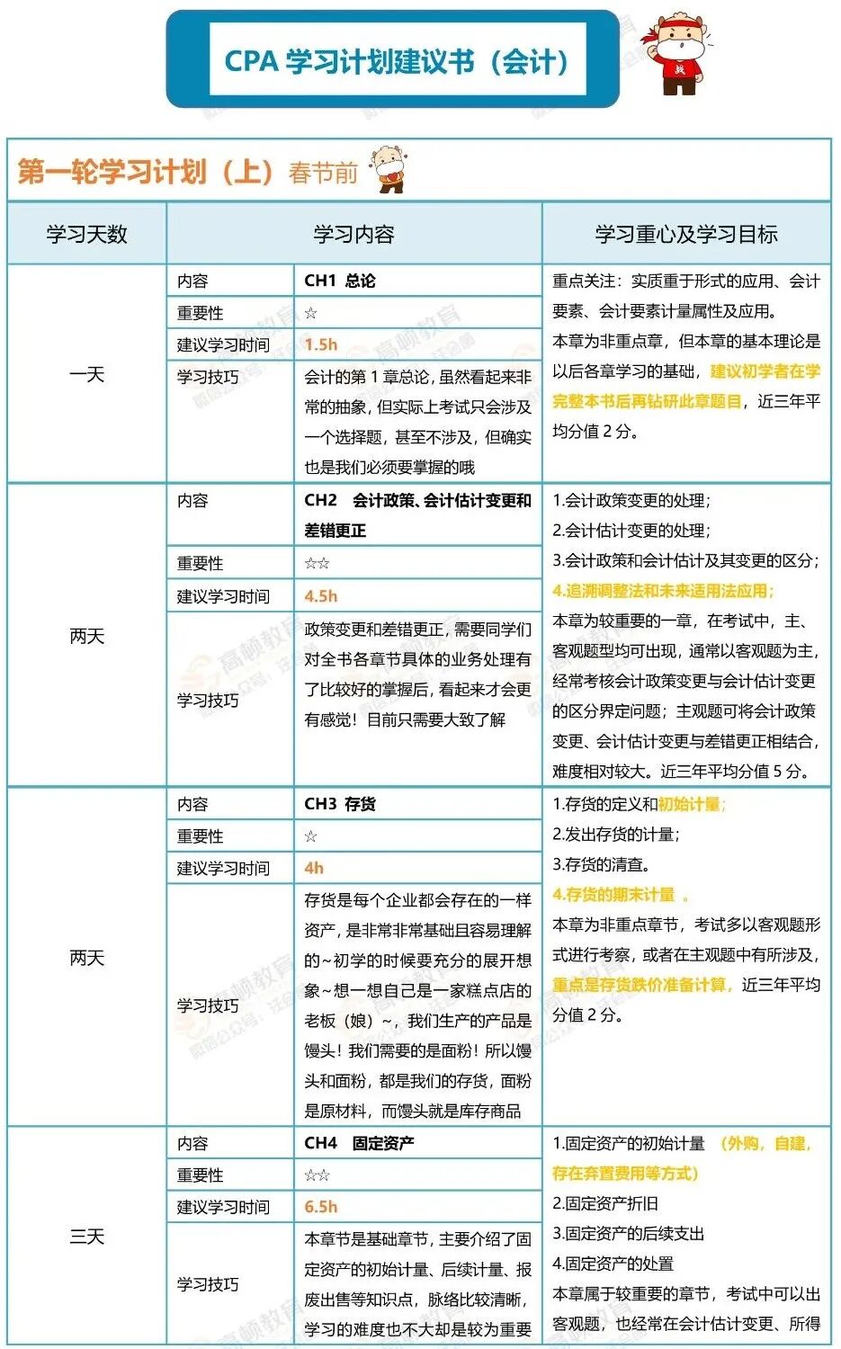
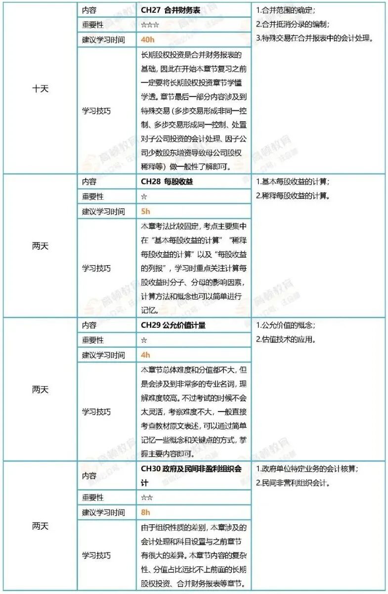
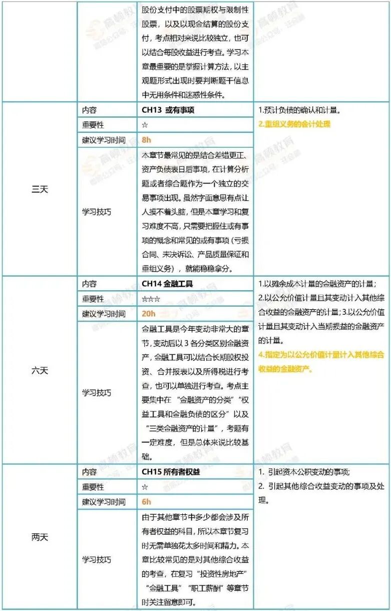
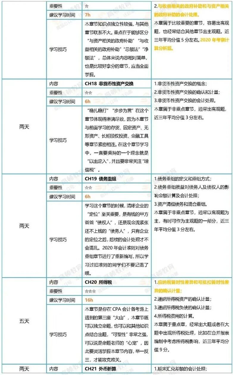
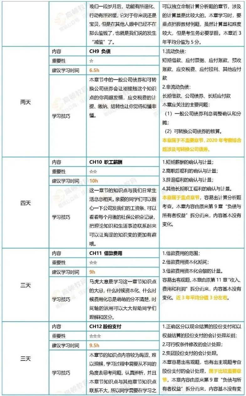
下面,就是根据上面的思维导图结构进行安排分布的详细计划,《会计》这个科目的每一个知识点,注会菌都告诉了大家“学习天数”“重要性”“建议学习时间”“学习技巧”“学习重心及学习目标”,注会菌和老师们的用心程度大家自己感受!话不多说,看详细安排:
以上就是《2021年CPA<会计>学习计划建议书》详细的全部安排,你能看到这,看来是真考生了!
注会菌还给你就上面的详细安排制作了高清可打印的PDF版本,一共16页,让你2021年备考《会计》全年无忧、稳如泰山!如果你需要高清打印版的,长按下方二维码,回复关键词[建议]即可直接领取这份最新最全出炉的《2021年CPA<会计>学习计划建议书》!
分享次数有限,仅前500名考生
赶紧扫码回复[建议]领取
最后,除了《会计》科目之外,注会菌还计划陆续制作其他科目的这样保姆级的全年备考安排计划表,接下来,你最想要看到哪个科目的呢?留言区大声告诉注会菌!
另外,如果觉得今天这篇文章对你有用,请给辛苦码字做计划表的注会菌一个点赞和在看
好嘛~爱你们!2021年CPA,一起征服!