3月1日起,2020年度个税汇算正式开始,大家通过手机APP就能完成退税或补税!今年已经个税汇算的第二年,但还是有很多人不清楚汇算流程,不知道怎么办理退税或补税,甚至不知道是否要汇算。


这里,我们给大家准备了2021年最新最全的个税汇算操作攻略。


PS:为了方便大家打印,也给大家准备了2020个税汇算word学习手册版!资料详情:

图片
真的很实用,现在直接送给大家↓↓↓

长按识别下方二维码关注
回复  汇算  即可立即领取

图片


图片

关于办理2020年度个人所得税

综合所得汇算清缴的通知


各位同事:

依据政策,符合规定的情形需办理年度汇算进行退税或补税。


图片


根据主管税务局通知,手机“个人所得税APP”明天开通申报2020年度个人所得税年度汇算清缴功能,申报截止日期是6月30日。


如需委托单位代办汇算清缴,应于2021年4月30日前与单位进行书面确认,补充提供其2020年度在本单位以外取得的综合所得收入、相关扣除、享受税收优惠等信息资料。


请大家根据本人实际情况申报,参照附件完成汇算清缴。如有疑问,请联系财务部。


XX财务部/人资部

   2021年2月28日


图片

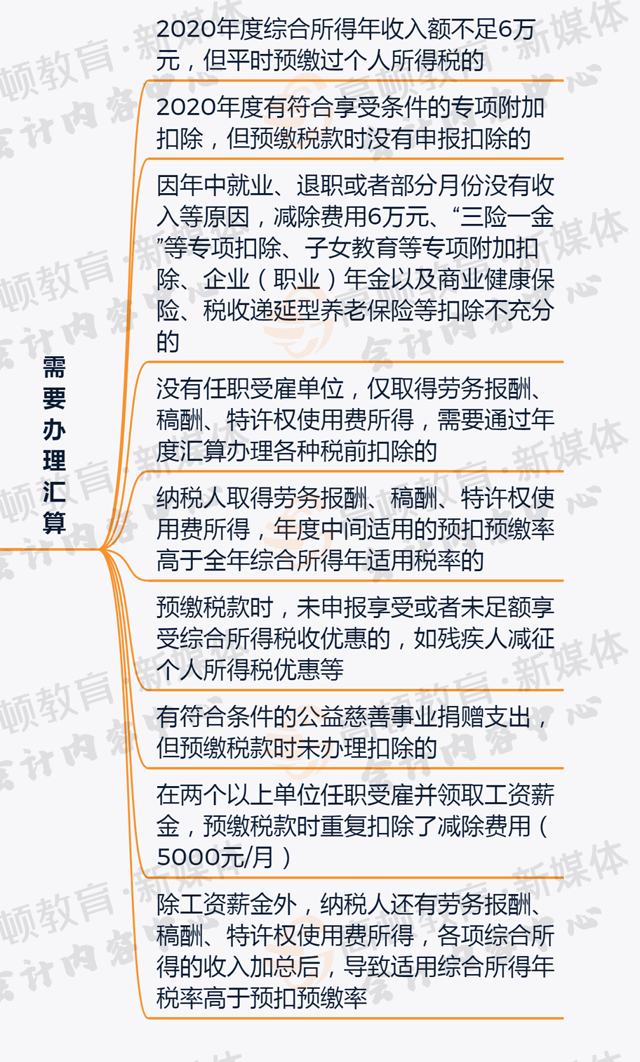
哪些人需要办理?


图片


图片

哪些人不需要办理?


图片


图片

个人如何通过个税汇算APP自行申报操作?


具体的2020年度个税汇算APP自行申报操作流程及注意事项,老师给大家梳理好了:


图片

图片

图片

图片

图片

图片

图片

图片


相关政策答疑也给大家准备了2020个税汇算word学习手册版!资料详情:


图片
真的很实用,现在直接送给大家↓↓↓

长按识别下方二维码关注
回复  汇算  即可立即领取

图片


图片

专项附加扣除查询及申报指南


图片

图片

图片

图片

图片

图片


图片

委托给单位办理要如何处理?


1、单位代为办理确认:增加电子等方式


税务总局公告2021年第2号规定:由单位代为办理的,纳税人应在2021年4月30日前与单位以书面或者电子等方式进行确认。


参考表样如下:


图片


(××单位)集中办理个人所得税综合所得汇算清缴确认表.doc


长按识别下方二维码关注

回复:确认表

即可免费获取以上表格(Word版)

图片


(1)由单位代为办理的,纳税人应在次年4月30日前与单位进行确认。


(2)增加了电子确认方式,即纳税人可通过电子邮件、短信、微信等进行确认,与书面方式有同等法律效力。


【提醒】完成确认后,纳税人需要将除本单位以外的2020年度全部综合所得收入、扣除、享受税收优惠等信息资料如实提供给单位,并对信息的真实性、准确性、完整性负责。 


2、纳税人未与单位确认请其代为办理的,单位不得代办


税务总局公告2021年第2号规定:纳税人未与单位确认请其代为办理年度汇算的,单位不得代办。


3、全日制学历教育的实习生可以要求单位代办


税务总局公告2021年第2号规定:任职受雇单位除支付工资薪金的单位外,还包括按累计预扣法预扣预缴劳务报酬所得个人所得税的单位,主要是保险营销员、证券经纪人或正在接受全日制学历教育的实习生等情形。


如纳税人向单位提出代办要求的,单位应当办理,或者培训、辅导纳税人通过网上税务局自行完成年度汇算申报和退(补)税。