甚至有考生直接表示,书看不完了,今年准备裸考了……亲爱的初级姐妹们,一个多月的时间好好利用起来,拿到60分不算难事,更何况你如果是第二批次考试,那就是还有60多天时间呀!毕竟今年弃考或者裸考,就又得再等一年,不仅浪费了今年的报名费、教材费、课程费,还浪费了今年这个过初级的好机会!以后的初级考试也许会越来越难,至少会加上民法典的内容,再想通关,只会更难!每年都有大量的考生出现这样的情况——之前对初级爱答不理,临考才发现“对3,要不起”。初级确实是比较简单的,但是残酷的数据却告诉我们:每年4个人参加考试,只有不到1个人拿到证书。所以,今年还想通过考试的你,需要马上进入备考冲刺状态了!
所谓重者恒重,在初级考试中教材原句出现率能高达46%,每年高频考察的知识点就那些。所以今天院长先为各位考生带来几个重磅资料,专治短时间内记不完、记不准记不住、以及短时间冲刺的超强方法,带你高效学,猛提分~!

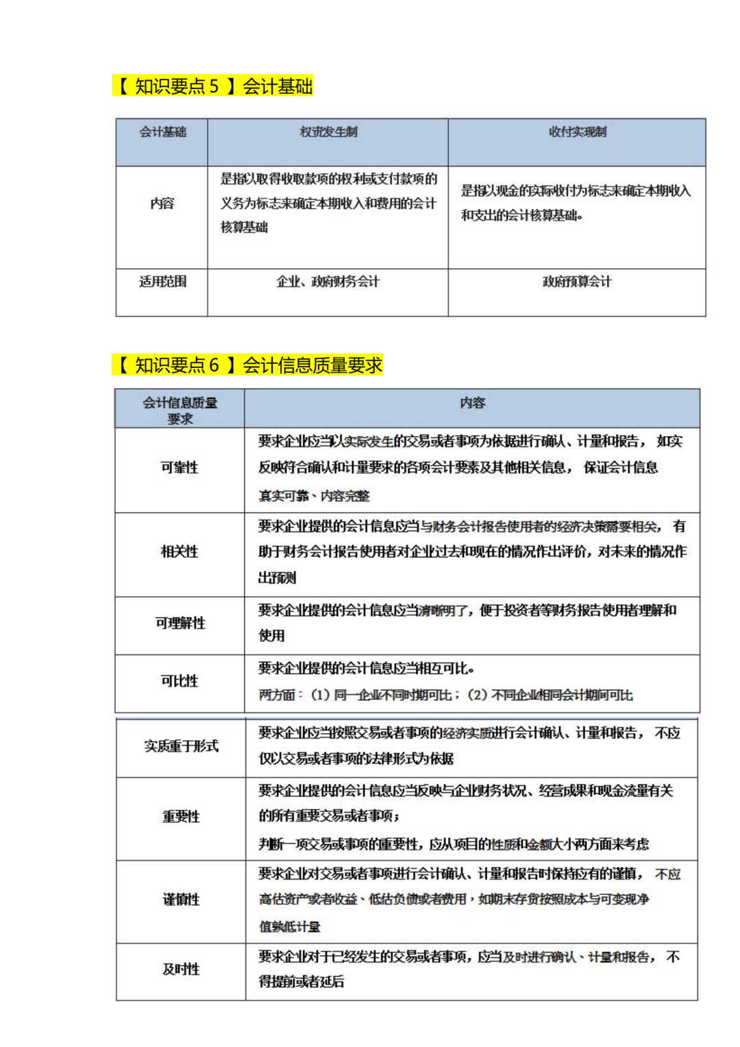
2021年初级两科三色笔记
现阶段啃书来不及了,两本书加起来600多页。这个时候就要重视笔记的作用,明确哪些是重点,哪些是常规考点,整体章节层级及脉络是怎样的。
把笔记高效利用起来反复记忆,才能不浪费备考时间,提升学习效率。
院长再把21年初级两科的三色笔记和大家做个分享,全部都是必须记忆且要重点记忆。有需要的可以下滑领取哈。





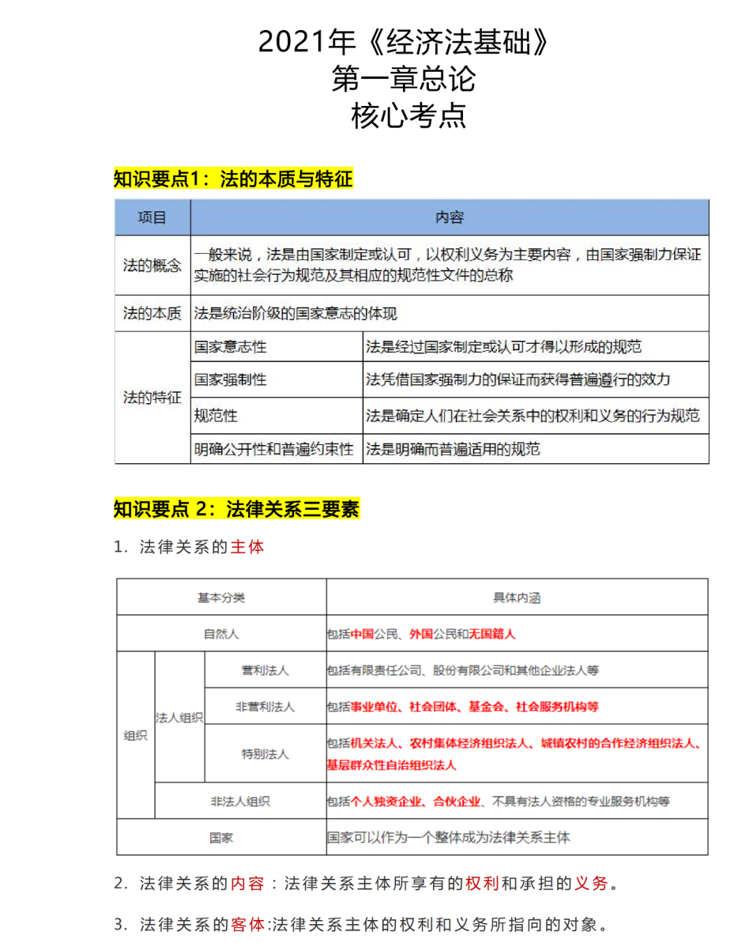
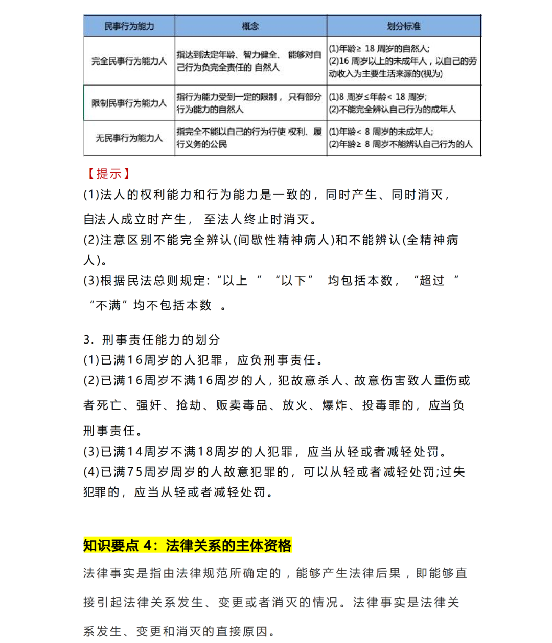
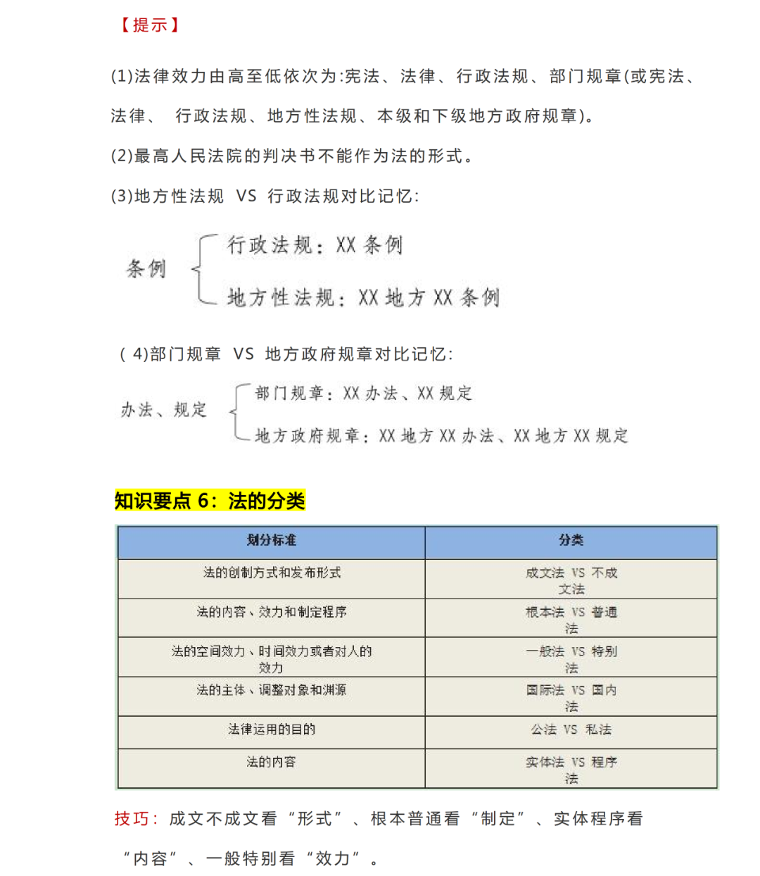
由于篇幅有限,就不一一展示了,扫描下方二维码领取初级两科核心考点汇总版,打印下来直接背完80分+,今天全部免费送给大家:






由于篇幅有限,就不一一展示了,扫描下方二维码领取初级2科核心考点汇总版,打印下来直接背完80分+,今天全部免费送给大家:
“光说不练那是假把式”,看似已经理解和掌握的知识,是否能够熟练运用,还需用做题进行检验1)我们要重视对典型例题、真题的分析,学会运用知识点解决问题,了解考试难度,明确解题思路,掌握解题技巧。 2)通过做题检验知识的掌握程度,对于我们出错的地方不能就题论题,要找到原因,及时回顾知识点完成查缺补漏; 3)注意整理错题、错因,形成错题集进行第二遍回顾,并为考前冲刺准备资料; 4)由于近年出台的新规定较多,无论是历年考题还是练习题很多已过“保质期”,大家千万不要盲目找题, 以免“吃坏了肚子”。院长联合我们的老师精编了一套高质量的题库,按新考纲做了调整,足以满足大家的做题。
答案解析如下:

2021年初级冲刺计划
冲刺
阶段 | 2021年 4月 | 按照今年初级考试时间安排,本月上旬初级会计准考证已经开始打印了。在此之前还请考生一定要密切关注本省的相关通知。提前做好相关准备,以免耽误备考。 |
临近考试,这个时候考生需要尝试做一些模拟题,要严格按照考试时间来做套题,培养做题的习惯,做完之后要及时对答案,不断的反思和学习。 |
这个时候一些机构都可以通过模拟实战演练来做题了,大家可以在本平台菜单栏找到免费题库。 |
2021年 5月 | 最后10几天的时间也不可以松懈,该阶段对于机考不是很熟练的考生,一定要抓紧时间啦,以免考试过程中出现一些没必要的错误。 |
对于基础并不是很好的考生,一定要回顾基础考点内容,这个时候已经没有必要去专研一些考试难点了。如果你基础还不错,又是会计专业毕业学生,一定要把握住最后的时间,坚持下去,千万不可松懈。 |
注意合理的饮食、运动和睡眠,适当缓解备考压力,以最佳状态迎接初级会计考试。 |
在最后冲刺阶段,通过笔记、通过思维导图可以快速地扫过知识点,将重要部分、掌握不好的部分着重记忆,非重要不常考查部分一眼带过,这样会提高复习速度。尤其是可以从整体上感知初级会计考试知识点有无遗漏,思维导图最重要的一点是能帮助考生理清楚各知识点之间的关系,让学习思路清晰,减少错题率!很多高分考生善于利用思维导图的方法建立各章节各个知识点的框架图,因为这种方法真的很有效。如果你手头还没有自己的思维导图,那院长给大家推荐一下我们独家出品的《21年初级知识地图》,产品详情和免费领取方式都在下方视频里了。
职称大学
那些顺利拿证的学霸都在用的备考神器👇点击下方链接免费领取! 关注@职称大学 ,多一个考证助手 @微信派@微信创作者助手 @微信时刻#考证#学习#考研#教育#大学生#会计
视频号
基础好模拟成绩可以过关的考生,就要多做真题,确保自己的状态和初级会计考试历年真题的出题难易程度和范围相适应,避免偏题怪题带来的错误判断。通过做题发现自己的不足,然后回归教材查缺补漏;严格按照考试时间进行模拟题测试,通过做题掌握好考试时出现的各种答题规则,重点把握好各种题型的时间分配,从而真正达到模拟考场的效果;对于初级会计考试有很多出题陷阱,对于这些出题陷阱在《经济法基础》这一科目会非常多。考生一定要多加注意,平时练习时要多总结多积累常见陷阱和自己经常愿意出错的地方。例如法律关系这一单元中就常会出现这样的题目:因为规章包括了部门规章、地方性政府规章。而法规包括行政法规、地方性法规。此处是很多考生易错的地方,一是混淆规章和法规,二是对法规和规章掌握不全面,漏选答案。再譬如基本法的制定者是全国人大;非基本法的制定者是全国人大常委会;法律是全国人大及其常务委员会。这些都是要细化理解和记忆的部分。细化理解对于备考初级会计任何一个科目都很重要。在冲刺阶段,觉得自己复习不完、考不好的大有人在,但只要坚持到最后,就已经战胜了自己,和那些主动放弃了机会的人。
变优秀的真相并不复杂:多坚持一下,就会多一个机会。
所以说,这个时候,更要相信自己,你的每一次不放弃,都是在打造更优秀的自己。
坚持下去,今年下半年你也有机会对自己说一句:终于等到你,还好我没放弃。
