紧急提醒!

距离2021年初级考试
仅剩3天时间啦!

图片


图片

《初级会计实务》50个

100%要考的知识点


距离初级考试只有3天时间了,为了帮助大家快速提分,为大家整理了50个《初级会计实务》的押题考点,今年100%必考~

条条重点,句句精华,让你带着答案进考场。赶紧领取狂背!

图片


具体内容如下↓↓↓


图片

图片

图片

图片

图片

图片

以上是《初级会计实务》50个押题考点

长按识别下方二维码
回复关键词
1551

立即获取

21年初级会计实务押题考点高清打印版

图片


图片

21年初级《会计实务》终级押题卷

附答案+直播解题


一、单项选择题 


(本类题共20小题,每小题2分,共40分。每小题备选答案中,只有一个符合题意的正确答案。多选、错选、不选均不得分。


图片


二、多项选择题 

(本类题共10小题,每小题2分,共20分。每小题备选答案中,有两个或两个以上符合题意的正确答案。请至少选择两个答案,全部选对得满分,少选得相应分值,多选、错选、不选均不得分。



图片

三、判断题 


(本类题共10小题,每小题1分,共10分。每小题答题正确的得1分,错答、不答均不得分,也不扣分。



图片

()


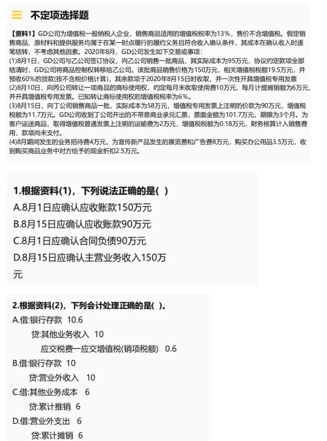
四、不定项选择题 

(本类题共15小题,每小题2分,共30分。每小题备选答案中,有一个或者一个以上符合题意的正确答案。每小题全部选对得满分,少选得相应分值,多选、错选、不选均不得分。


图片

图片

图片

图片

图片

图片

图片


初级《会计实务》考前押题卷答案解析+直播讲解
已经全部准备好了
扫码回复:必过,即可全部领取↓

图片